La quête du curry
| Projet | Durée | Difficulté | Âge |
|---|---|---|---|
| Robots Meet Arts | 4 heures | Intermédiaire | 8-12 ans |
Matériel
- Grandes feuilles de papier ou tableaux blancs pour la modélisation
- Marqueurs de différentes couleurs
- Dés (à 6 faces ou spéciaux)
- Jeu de cartes ou cartes spéciales à créer
- Modèles d'algorigrammes vierges
- Fiches explicatives sur les structures conditionnelles
- Exemples simples de labyrinthes narratifs
- Fiche guide sur la modélisation algorithmique
- Exemples de récits
- Modèles d'algorigrammes
Points du programme abordés
« Comprendre et s'exprimer à l'oral », « Écrire », « Comprendre le fonctionnement de la langue », « Culture littéraire et artistique » : programme de français, Cycle 3. « La Quête du Curry » développe les compétences linguistiques en amenant les élèves à créer collaborativement un récit interactif avec des embranchements. Ils pratiquent l'expression orale lors des échanges d'idées, maîtrisent l'écrit en élaborant diverses branches narratives, et s'approprient les caractéristiques d'un genre littéraire spécifique.
« La sensibilité », « Le jugement » : programme d'enseignement moral et civique, Cycle 3. Cette activité stimule la sensibilité des élèves qui doivent faire preuve d'écoute et d'empathie pour intégrer les idées de chacun, tout en développant leur réflexion critique pour évaluer les différents choix narratifs et leurs conséquences.
« Chercher », « Raisonner », « Communiquer » : programme de mathématiques, Cycle 3. L'activité mobilise les compétences mathématiques en amenant les élèves à organiser logiquement leur récit, à résoudre les problèmes d'interconnexion entre branches narratives, et à utiliser des représentations visuelles (algorigrammes) pour modéliser leur histoire.
« Pratiquer des démarches scientifiques et technologiques », « Concevoir », « S'approprier des outils et des méthodes » : programme de sciences et technologie, Cycle 3. L'activité intègre les pratiques scientifiques en engageant les élèves dans une démarche de conception où ils modélisent leur récit, testent la cohérence des parcours narratifs, et potentiellement implémentent leur création dans un environnement numérique.
Liens utiles
Outils et plateformes numériques :
- Scratch : https://scratch.mit.edu
- Genially : https://genial.ly
- MakeCode Arcade : https://arcade.makecode.com
- Twine : https://twinery.org
- Book Creator : https://bookcreator.com
- Kamishibaï : https://kamishibais.com/content/10-qu-est-ce-qu-un-kamishibai
Structures narratives :
- Le voyage du héros : https://www.davidvellut.com/voyage-du-heros/
- Les cartes à histoires de Propp : https://web.archive.org/web/20250928101223/https://jouer-collectif.org/contenu/45 (archive.org 2025-09)
- Le schéma actantiel de Greimas : https://narrationetcafeine.fr/schema-actantiel/
Algorigrammes et pensée computationnelle :
- Introduction aux algorigrammes : https://technocolette.blogs.laclasse.com/2020/04/08/les-algorigrammes-de-programmation/
- Mermaid : https://mermaid.live/
Exemples de livres-jeux et récits interactifs :
- La bibliothèque des Défis Fantastiques : https://www.gallimard.fr/collections/un-livre-dont-vous-etes-le-heros/defis-fantastiques
- Livres dont vous êtes le héros : https://www.gallimard-jeunesse.fr/collection/un-livre-dont-vous-etes-le-heros/
Séquence 1 - Mise en route (Warm-up)
- Préparer quelques exemples courts de récits avec des embranchements simples
- Prévoir un dé par groupe
- Préparer des cartes de jeu avec différents symboles ou mots-clés
- Disposer les tables en îlots pour faciliter le travail en groupes de 3-5 élèves
Introduire la séquence
L'activité « La Quête du Curry - Une histoire dont vous êtes le héros » invite les élèves à créer une histoire interactive, inspirée des « livres dont vous êtes le héros », où le lecteur (ou le joueur) doit faire des choix à chaque étape pour orienter le récit.
Concrètement, les élèves, regroupés en petits groupes, commencent par définir une trame narrative autour d'un thème choisi (par exemple, une aventure historique ou une quête fantastique). Ils identifient ensuite des points de décision clés dans l'histoire, où plusieurs options s'offrent au lecteur.
À chaque embranchement, une condition est associée au choix proposé. Cette condition peut être déterminée par divers mécanismes : comme le lancer d'un dé, l'utilisation d'une carte, ou toute autre règle simple : qui rappellent les structures conditionnelles en algorithmique (du type « si... alors... »). Par exemple, « si le dé affiche un nombre pair, le héros traverse la forêt ; sinon, il contourne le village ». Ces conditions permettent d'introduire un élément d'aléa et de rendre le récit interactif et imprévisible.
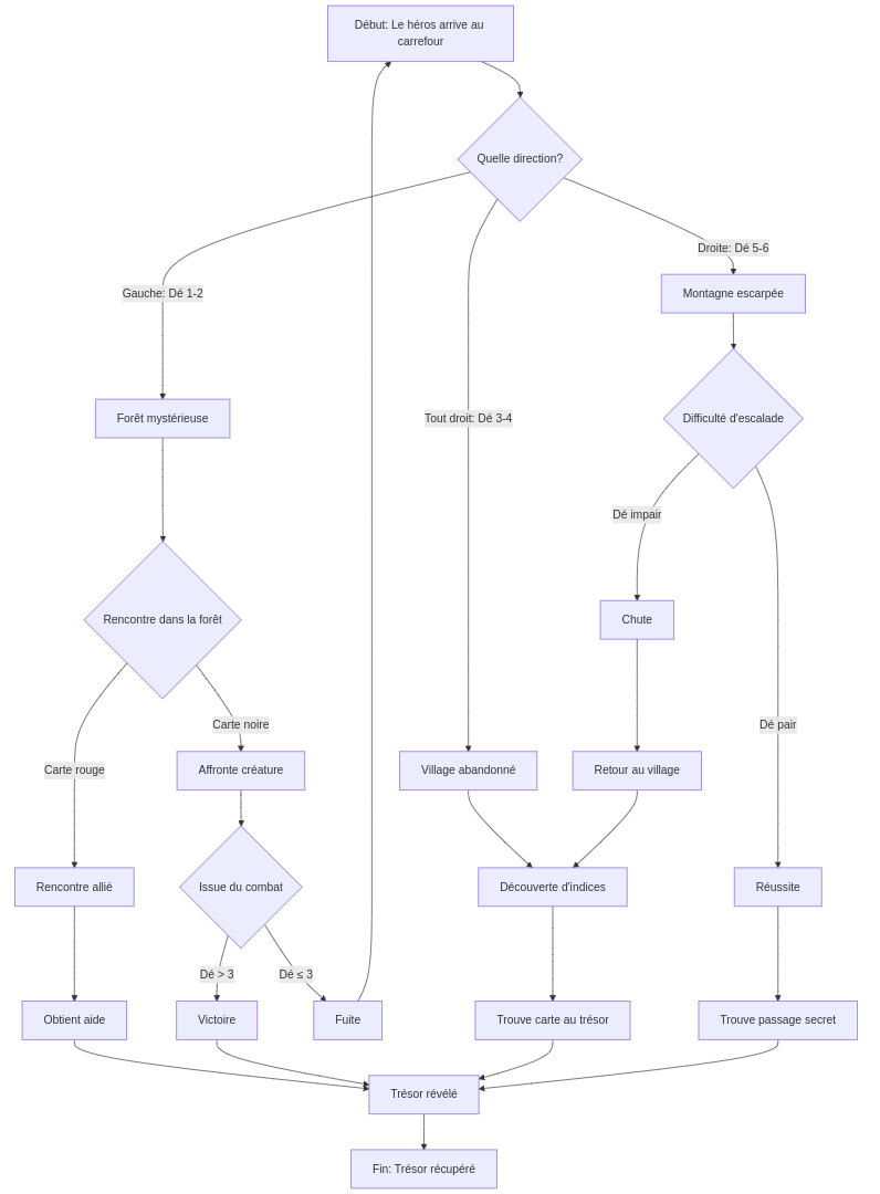
L'un des aspects essentiels de cette activité est la modélisation algorithmique. Une fois le récit conçu, chaque groupe d'élèves traduit l'ensemble des embranchements sous forme d'un algorigramme ou d'un diagramme de flux. Cette représentation visuelle aide à vérifier la cohérence de la narration.
Jeu d'introduction « Et si... »
Installez les élèves en cercle dans un espace dégagé de la classe. Lancez l'activité en proposant une situation de départ simple et évocatrice : « Vous entrez dans une grotte mystérieuse... ».
Un premier élève reçoit le dé, le lance, et selon le résultat, poursuit l'histoire selon les règles suivantes :
- Si le chiffre obtenu est pair, l'élève doit imaginer un événement positif (« Vous découvrez un coffre rempli de trésors »)
- Si le chiffre est impair, l'élève doit introduire un obstacle ou une difficulté (« Un éboulement bloque soudain l'entrée de la grotte »).
Le dé circule d'élève en élève, chacun·e ajoutant un élément à l'histoire collective en respectant la règle pair/impair, créant ainsi un récit collaboratif aux rebondissements imprévisibles.
Cette activité ludique permet d'introduire concrètement la notion de choix conditionnel tout en stimulant l'imagination narrative.
Découverte par l'expérience
Présentez à votre classe un court exemple de labyrinthe narratif que vous aurez préparé à l'avance. Ce mini-récit interactif, que vous pouvez intituler « Le choix du chemin », ne doit comporter que 2 à 3 embranchements simples mais illustratifs.
Par exemple, le protagoniste arrive à une bifurcation dans la forêt et doit choisir entre emprunter le sentier lumineux ou le passage ombragé. Lisez l'histoire à voix haute et, à chaque point de décision, invitez les élèves à déterminer collectivement le chemin à suivre en utilisant le mécanisme que vous aurez prévu (lancer de dé, tirage de carte).
Demandez aux élèves de noter dans leur cahier les moments précis où un choix se présente et comment ce choix influence la suite du récit.
Une fois l'exemple terminé, animez une brève discussion pour explorer les différents mécanismes qui peuvent déterminer l'issue d'un choix : le hasard (dés, cartes), la logique conditionnelle (si... alors...), ou les compétences attribuées au personnage.
Discussion sur les jeux et livres interactifs
Lancez une conversation avec votre classe autour des récits interactifs qui existent déjà dans notre environnement culturel. Mentionnez les célèbres collections de « livres dont vous êtes le héros » comme les séries « Défis Fantastiques » ou « Histoires à jouer », ainsi que les jeux vidéo narratifs où les joueurs influencent directement l'histoire. Évoquez également les jeux de rôles sur table qui fonctionnent sur le même principe de narration interactive.
Invitez ensuite vos élèves à partager leurs propres expériences : « Qui a déjà lu un livre dont vous êtes le héros ? Qui a déjà joué à un jeu vidéo où vos choix changent l'histoire ? » Encouragez-les à décrire ce qu'ils ont ressenti en faisant ces choix.
Profitez de ces témoignages pour introduire, sans utiliser de terminologie technique, les concepts d'algorithmique qui sous-tendent ces récits : « Dans ces histoires, remarquez comment un choix vous envoie vers une page précise... C'est comme si l'auteur avait prévu un chemin particulier pour chaque décision possible ».
Réflexion autour de la séquence de mise en route
Rassemblez vos élèves pour un moment d'échange et de réflexion. Animez une discussion informelle centrée sur les émotions et les réactions suscitées par les activités :
- « Comment vous êtes-vous sentis lorsque vous deviez faire un choix dans l'histoire ? »
- « Qu'avez-vous préféré : décider de la suite ou découvrir les conséquences de vos choix ? »
- « Avez-vous été surpris par certains dénouements ? »
Annoncez ensuite l'objectif de la prochaine séance : travailler par petits groupes pour créer leur propre labyrinthe narratif, plus élaboré, avec plusieurs embranchements et des choix aux conséquences variées.
Séquence 2 - Approfondissement (Build-up)
- Préparez des modèles d'algorigrammes vierges en format A3 pour chaque groupe, ainsi que quelques exemples plus élaborés à projeter.
- Rassemblez une documentation simple sur les structures narratives classiques (comme le schéma du voyage du héros) adaptée au niveau des élèves.
- Créez des fiches explicatives illustrées sur les structures conditionnelles, avec des exemples concrets.
- Prévoyez également des marqueurs de différentes couleurs, des grandes feuilles et un espace d'affichage suffisant pour les productions.
Introduction et objectifs pédagogiques
Présentez clairement les objectifs de cette activité : approfondir le concept de récit interactif en créant une histoire plus complexe et apprendre à la modéliser visuellement. L'idée est de montrer comment, à chaque étape du récit, des choix conditionnés (par exemple, en fonction d'un lancer de dé ou d'un choix de carte) peuvent influencer la suite de l'histoire.
Explicitez le lien avec la pensée computationnelle en introduisant de manière simple les notions algorithmiques qu'ils vont découvrir : conditions, embranchements et boucles.
Mettez en lumière les compétences que cette activité va permettre de développer chez vos élèves :
- la logique par l'élaboration de structures conditionnelles cohérentes,
- la créativité narrative par l'invention d'histoires à multiples possibilités,
- la modélisation par la représentation visuelle de processus complexes.
Phase de conception narrative
Répartissez les élèves en groupes de 3 à 5. Invitez chaque groupe à choisir un thème narratif stimulant et adapté à leur niveau (aventure fantastique, enquête policière, voyage dans le temps, exploration spatiale...).
Laissez-les élaborer une trame narrative principale en utilisant un support visuel simple, comme une ligne du temps ou un schéma en arbre. Demandez-leur d'identifier des moments clés où le lecteur devra faire un choix important.
Pour chacun de ces points de décision, les élèves devront définir clairement quels mécanismes (dés, cartes, autre règle simple) détermineront l'orientation du récit.
Circulez entre les groupes pour les aider à structurer leur réflexion et à définir un arc narratif cohérent. Une fiche guide est disponible en annexe afin d'explorer la structure narrative du monomythe.
Construction des embranchements conditionnels
Distribuez à chaque groupe du matériel pour élaborer leur récit interactif : papier, crayons, fiches de travail structurées.
Accompagnez-les dans la création d'au moins trois points de décision majeurs dans leur récit. Pour chaque embranchement, guidez-les pour associer des conditions précises et explicites à chaque choix, en utilisant la formulation « si... alors... » (par exemple : « Si le dé affiche 1 ou 2, alors le héros découvre un passage secret »). Ces règles introduisent un élément de hasard ou de gestion des ressources.
Insistez sur l'importance de vérifier la cohérence narrative de chaque branche et de s'assurer que toutes mènent à une conclusion satisfaisante.
Modélisation algorithmique
Introduisez les outils de modélisation visuelle en présentant un exemple simple d'algorigramme ou de diagramme de flux. Expliquez comment représenter les différents éléments : rectangles pour les actions ou événements, losanges pour les décisions, flèches pour les transitions.
Distribuez ensuite à chaque groupe une grande feuille de papier et des marqueurs pour qu'ils transposent leur récit sous forme d'algorigramme. Guidez-les pas à pas dans cette représentation en les aidant à utiliser correctement les symboles. Cette visualisation leur permettra d'identifier d'éventuelles incohérences dans leur structure narrative et de vérifier que tous les chemins aboutissent à une fin satisfaisante.
Présentation des labyrinthes narratifs
Organisez l'échange des labyrinthes narratifs entre les groupes. Chaque groupe teste le parcours narratif d'un autre groupe en suivant les règles définies et en documentant les différents cheminements empruntés.
Encouragez les élèves à noter leurs observations : les moments où ils ont été surpris, les passages qui leur semblent confus, les fins qui leur paraissent satisfaisantes ou non.
Après ces échanges, rassemblez les élèves pour un retour critique bienveillant et constructif sur la fluidité et la cohérence des labyrinthes. Les groupes peuvent ensuite apporter des modifications à leur production en fonction des retours reçus.
Réflexion autour de la séquence d'approfondissement
Terminez la séance par une discussion collective où chaque groupe présente sa réalisation finale. Orientez la discussion vers les concepts algorithmiques découverts à travers cette activité : la notion de condition, la structure des embranchements, et comment ces éléments ont permis de créer un récit cohérent malgré sa complexité.
Encouragez-les à partager les difficultés rencontrées et les solutions qu'ils ont trouvées, valorisant ainsi leur processus de résolution de problèmes. Vous pouvez créer des liens entre cette activité et d'autres disciplines, comme le français (structure narrative) ou les mathématiques (logique).
Pour aller plus loin, vous pouvez présenter aux élèves les possibilités d'extension de leur travail pour la prochaine séance : transformation de leur labyrinthe narratif en format numérique, création d'un petit livre, ou élaboration d'un jeu de plateau basé sur leur histoire.
Séquence 3 - Mise en pratique (Rehearsal)
- Préparez des exemples concrets d'implémentation numérique de récits interactifs, comme des projets Scratch ou MakeCode Arcade que vous pourrez montrer aux élèves.
- Rassemblez des ressources variées sur la création d'escape games pédagogiques adaptés à l'âge de vos élèves.
- Préparez des tutoriels simplifiés et illustrés pour la programmation par blocs, avec des exemples précis de structures conditionnelles.
- Assurez-vous de disposer du matériel nécessaire pour chaque type d'extension possible.
Phase d'exploration : Vers quelle aventure allons-nous ?
Présentez aux élèves les différentes possibilités pour prolonger et concrétiser leur labyrinthe narratif. Montrez des exemples concrets de chaque format pour inspirer leur créativité :
- Une application web interactive simple réalisable avec Genially
- Un mini-jeu vidéo créé avec MakeCode Arcade
- Un kamishibaï (théâtre de papier japonais) pour une présentation visuelle et orale
- Un escape game éducatif avec des énigmes liées à l'histoire
- Un jeu de plateau avec des cartes, un dé et un parcours correspondant à l'histoire
Présentez brièvement les avantages et les contraintes de chaque format. Puis, laissez les élèves se réorganiser en groupes selon leurs intérêts et leurs affinités pour ces différents formats.
Phase de création : Donnons vie à notre histoire
Accompagnez chaque groupe en fonction de l'option choisie, en circulant d'un groupe à l'autre et en fournissant les ressources spécifiques nécessaires :
| Groupes | Accompagnement |
|---|---|
| MakeCode Arcade / Scratch | Guidez-les dans la découverte des blocs de programmation conditionnelle. Montrez-leur comment créer des personnages (sprites) et des décors simples. Aidez-les à implémenter les choix narratifs à travers des interactions basiques. Encouragez-les à simplifier leur récit si nécessaire pour le rendre programmable. |
| Escape game | Aidez-les à transformer leur récit en énigmes logiques. Guidez-les dans la création de supports physiques (indices, objets à manipuler). Accompagnez-les dans l'organisation spatiale et temporelle de leur escape game. |
| Jeu de plateau | Fournissez-leur du matériel pour créer leur plateau de jeu avec différents chemins. Aidez-les à concevoir des cartes événement et décision. Guidez-les dans l'élaboration de règles claires intégrant les mécanismes conditionnels. |
| Kamishibaï / Genially | Montrez-leur comment adapter leur narration au format visuel choisi. Aidez-les à créer des illustrations efficaces. Guidez-les dans l'organisation des séquences pour préserver l'interactivité. |
Phase de test : Jouons et améliorons
Invitez les élèves à développer une version minimale mais fonctionnelle de leur création. Rappelez-leur qu'il s'agit d'un prototype et non d'une version définitive.
Encouragez-les à se concentrer sur les aspects essentiels : la jouabilité pour les jeux, la clarté pour les supports visuels, la fonctionnalité pour les versions numériques.
Organisez ensuite une présentation interactive des réalisations entre groupes, où chaque équipe essaie la création d'une autre et fournit des retours constructifs. Accordez un temps pour que les groupes puissent apporter des ajustements et améliorations.
Réflexion autour de la séquence de mise en pratique
Organisez une session où chaque groupe présente sa création finale à l'ensemble de la classe. Après chaque présentation, animez un court temps d'échange où les autres élèves peuvent poser des questions ou faire des observations.
Animez une discussion collective pour récapituler les concepts algorithmiques découverts au cours des trois séances : structures conditionnelles, modularité, variables, modélisation, décomposition de problèmes. Mettez en évidence les liens entre la narration et la programmation.
Amenez les élèves à identifier eux-mêmes les compétences transversales qu'ils ont développées : créativité, logique, collaboration, analyse critique, communication visuelle.
Présentez aux élèves une vision des prolongements possibles de cette activité :
- Ce qu'ils ont fait : création de labyrinthes narratifs et leur transposition en différents formats
- Les prochaines étapes possibles : implémentation numérique plus avancée, création de jeux plus complexes
- Les horizons futurs : projets intégrant plusieurs disciplines, partage avec d'autres classes
Terminez par un tour de table rapide où chaque élève partage une chose qu'il a particulièrement appréciée dans cette séquence d'activités.
Exemples de récits
Les dangers du Minotaure
Situation initiale : Le héros arrive devant trois portes.
- Si le dé affiche 1 ou 3, il choisit la porte de gauche et rencontre le Minotaure.
- S'il lance le dé et obtient un nombre impair, il combat le Minotaure.
- S'il lance le dé et obtient un nombre pair, il s'échappe.
- Si le dé affiche 2 ou 4, il choisit la porte du milieu et découvre un trésor.
- S'il lance le dé et obtient un nombre pair, il prend le trésor et déclenche un piège.
- S'il lance le dé et obtient un nombre impair, il laisse le trésor et continue son chemin.
- Si le dé affiche 5-6, il choisit la porte de droite et rencontre une énigme.
- S'il répond correctement, il accède à la sortie.
- Sinon, il doit revenir au début du labyrinthe.
L'Infiltration de l'Étoile de la Mort
Situation initiale : Un jeune Rebelle s'infiltre dans l'Étoile de la Mort et arrive devant trois couloirs.
- Si le dé affiche 1 ou 3, il emprunte le couloir de gauche et tombe nez à nez avec un groupe de Stormtroopers.
- Impair : il dégaine son blaster et engage le combat.
- Pair : il active son communicateur pour créer une diversion et s'échappe.
- Si le dé affiche 2 ou 4, il emprunte le couloir central et découvre une salle des commandes abandonnée.
- Pair : il télécharge les plans secrets mais déclenche une alarme silencieuse.
- Impair : il prend seulement quelques informations stratégiques et continue sa mission discrètement.
- Si le dé affiche 5-6, il emprunte le couloir de droite et tombe sur un droïde impérial qui bloque son passage.
- Pair : il parvient à reprogrammer le droïde qui l'aide à accéder au hangar d'évacuation.
- Impair : le droïde alerte les forces impériales et le Rebelle doit rebrousser chemin vers le point de départ.
L'Aventure au parc avec Bluey
Situation initiale : Bluey et Bingo jouent à un jeu d'aventure au parc et découvrent trois chemins différents à explorer.
- Si le dé affiche 1 ou 3, elles prennent le chemin de gauche et rencontrent leur amie Chloe qui organise une chasse au trésor.
- Pair : elles participent à la chasse au trésor et trouvent un superbe coquillage.
- Impair : elles proposent à Chloe de jouer à « Café Magique » et créent une potion imaginaire.
- Si le dé affiche 2 ou 4, elles prennent le chemin du milieu et découvrent un grand arbre à escalader.
- Pair : Bluey aide Bingo à grimper mais une branche craque. Elles doivent faire appel à Papa (Bandit).
- Impair : elles réussissent à grimper jusqu'en haut et aperçoivent au loin le marchand de glaces.
- Si le dé affiche 5-6, elles prennent le chemin de droite et tombent sur leur voisin Pat qui promène son chien.
- Pair : Pat leur propose de jouer au ballon et elles passent un moment formidable à « Keepie Uppie ».
- Impair : le chien s'échappe et elles partent à sa poursuite dans une course folle à travers le parc.
Fiche guide - Le voyage du héros
Le « voyage du héros » ou « monomythe », théorisé par Joseph Campbell dans Le Héros aux mille visages, offre une structure narrative puissante pour votre labyrinthe narratif. Cette structure universelle se retrouve dans de nombreux contes, mythes et récits à travers les cultures.
Les étapes clés du voyage du héros
- Le monde ordinaire - Le point de départ, l'environnement familier du héros
- L'appel à l'aventure - Un problème ou un défi qui pousse le héros à agir
- Le refus de l'appel - Hésitation initiale (peut être un point de décision)
- La rencontre avec le mentor - Acquisition de connaissances ou d'objets magiques
- Le passage du premier seuil - Entrée dans le monde extraordinaire ou inconnu
- Les épreuves, les alliés et les ennemis - Série de défis qui testent le héros
- L'approche du coeur de la caverne - Préparation à l'épreuve majeure
- L'épreuve suprême - Le plus grand défi à surmonter
- La récompense - Ce que le héros gagne après avoir surmonté l'épreuve
- Le chemin du retour - Le voyage de retour, souvent avec de nouveaux obstacles
- La résurrection - Une dernière épreuve qui prouve la transformation du héros
- Le retour avec l'élixir - Le retour au monde ordinaire avec un trésor, une leçon ou une sagesse
Application au labyrinthe narratif
Chaque étape peut devenir un point de décision potentiel dans votre labyrinthe narratif. Par exemple :
- À « l'appel à l'aventure », le héros peut accepter ou refuser (première condition)
- Lors de « la rencontre avec le mentor », différents mentors peuvent offrir différents outils (embranchement)
- Pendant « les épreuves », plusieurs approches peuvent être tentées (conditions multiples)
- À « l'épreuve suprême », diverses stratégies peuvent être employées (embranchement majeur)
Autres structures narratives adaptables
- Structure en trois actes (exposition, confrontation, résolution)
- Le schéma actantiel de Greimas (sujet, objet, destinateur, destinataire, adjuvant, opposant)
- Les fonctions de Propp (31 fonctions narratives des contes merveilleux)
Annexe - Templates Storytelling


Annexe - Diagramme du labyrinthe narratif
Cette fiche fait partie du projet Robots Meet Arts, financé par le programme Erasmus+. Contenu sous licence CC BY-SA 4.0.