Jeu du mode danse
| Projet | Durée | Difficulté | Âge |
|---|---|---|---|
| Robots Meet Arts | 30 min | Débutant | 7 - 12 ans |
Matériel
- Jeu introductif « Memory Scratch »
- Jeux de cartes représentant les blocs Scratch (un jeu par groupe)
- Support visuel pour expliquer les blocs Scratch (affiches ou présentations)
- Chronomètre pour gérer le temps
- Feuilles, ciseaux, marqueurs pour la phase créative
- Éventuellement : tablette ou appareil photo pour documenter les chorégraphies
- Cartes du Memory Scratch
- Cartes pour le Mode Danse
- Fiche récapitulative des blocs Scratch
Points du programme abordés
« Développer sa motricité et apprendre à s'exprimer en utilisant son corps » — Programme d'éducation physique et sportive, Cycle 3. L'activité traduit le langage informatique en mouvements corporels précis, permettant aux élèves de développer leur coordination, leur orientation spatiale et leur expressivité corporelle tout en maîtrisant des séquences de mouvements de complexité croissante.
« S'approprier par la pratique physique, des méthodes et outils » — Programme d'éducation physique et sportive, Cycle 3. Les élèves incarnent physiquement des concepts informatiques abstraits (séquences, boucles, conditions), rendant ces notions tangibles et mémorisables par l'expérience corporelle, tout en apprenant à formaliser et analyser le mouvement de façon méthodique.
« Partager des règles, assumer des rôles et responsabilités » — Programme d'éducation physique et sportive, Cycle 3. À travers le travail en équipe, l'échange de chorégraphies et l'évaluation collective, les élèves développent leur capacité à respecter des conventions communes, à assumer des responsabilités spécifiques et à collaborer efficacement pour atteindre un objectif partagé.
« Pratiquer des langages » — Programme de sciences et technologie, Cycle 3. L'activité introduit intuitivement les fondamentaux de la pensée informatique. Les élèves découvrent la logique des blocs Scratch (séquences, boucles, conditions) par une expérience tangible avant de les rencontrer à l'écran, ce qui facilite la transition ultérieure vers la programmation numérique.
Liens utiles
Programmation débranchée et par blocs :
- Projet Erasmus+ Unplugged : https://labaixbidouille.wixsite.com/unplugged-metaverse (nouveau site officiel depuis la migration depuis unplugged-quest.eu)
- Scratch Jr (5-7 ans) : https://www.scratchjr.org/
- Scratch (8-18 ans) : https://scratch.mit.edu/
- Tutoriels pour enfants : vidéo 1, vidéo 2
- Code.org : https://code.org/
- Kodable : https://www.kodable.com/
Volet interdisciplinaire :
- Apprendre en bougeant et en dansant : www.gonoodle.com
- Idées de jeux de mouvement : https://earlyimpactlearning.com/mindful-movement-for-kids-14-games-tips/
- Intelligence kinesthésique : https://study.com/learn/lesson/kinesthetic-intelligence-skills.html
Séquence 1 - Mise en route (Warm-up)
Préparez des paires de cartes pour le jeu « Memory » : une carte avec l'image du bloc Scratch et une autre avec sa description/fonction. Les cartes sont disponibles en annexe dans la partie « Ressources imprimables ». Prévoyez plusieurs lots de cartes pour pouvoir jouer en petit groupe.
Introduire la séquence
Commencez la séance par une introduction au concept de programmation par blocs que vous pouvez appliquer au logiciel Scratch qui sera utilisé pour illustrer la démarche dans les séquences suivantes. Cette activité peut s'appliquer à l'ensemble des logiciels de programmation par blocs adaptés au cycle 3 : MakeCode, MakeCode Arcade, Scratch, Kodable, Tynker...
Expliquez aux élèves que la programmation consiste à donner des instructions précises à un ordinateur pour qu'il réalise des actions spécifiques. Présentez Scratch comme un outil éducatif qui permet de créer des histoires, des jeux et des animations en assemblant des blocs de couleur, comme des pièces de puzzle.
Jeu Memory Scratch
Afin d'approfondir ces concepts, lancez une partie de Memory Scratch pour permettre aux élèves de se familiariser avec le vocabulaire et l'apparence des blocs avant de les traduire en mouvements. Expliquez que le but est d'associer chaque image de bloc Scratch avec le mot qui le décrit. Le jeu est composé de 32 cartes, donc de 16 associations. Vous pouvez faire varier le niveau de difficulté en modulant le nombre de cartes utilisées.
Organisez la classe en groupes et expliquez les règles du Memory Scratch. Les élèves jouent à tour de rôle en retournant deux cartes. S'ils trouvent une paire correcte, ils la gardent et rejouent. Le joueur avec le plus de paires à la fin gagne. Vous pouvez également choisir un mode de jeu collaboratif, l'objectif étant de leur faire découvrir les blocs de manière ludique.
Pendant le déroulement du jeu, circulez entre les groupes pour aider les élèves à comprendre les différents blocs. Lorsqu'une paire est découverte, profitez-en pour expliquer brièvement la fonction du bloc : « Ce bloc "Répéter 10 fois" permet de faire une action plusieurs fois sans avoir à réécrire l'instruction. »
Réflexion autour de la séquence de mise en route
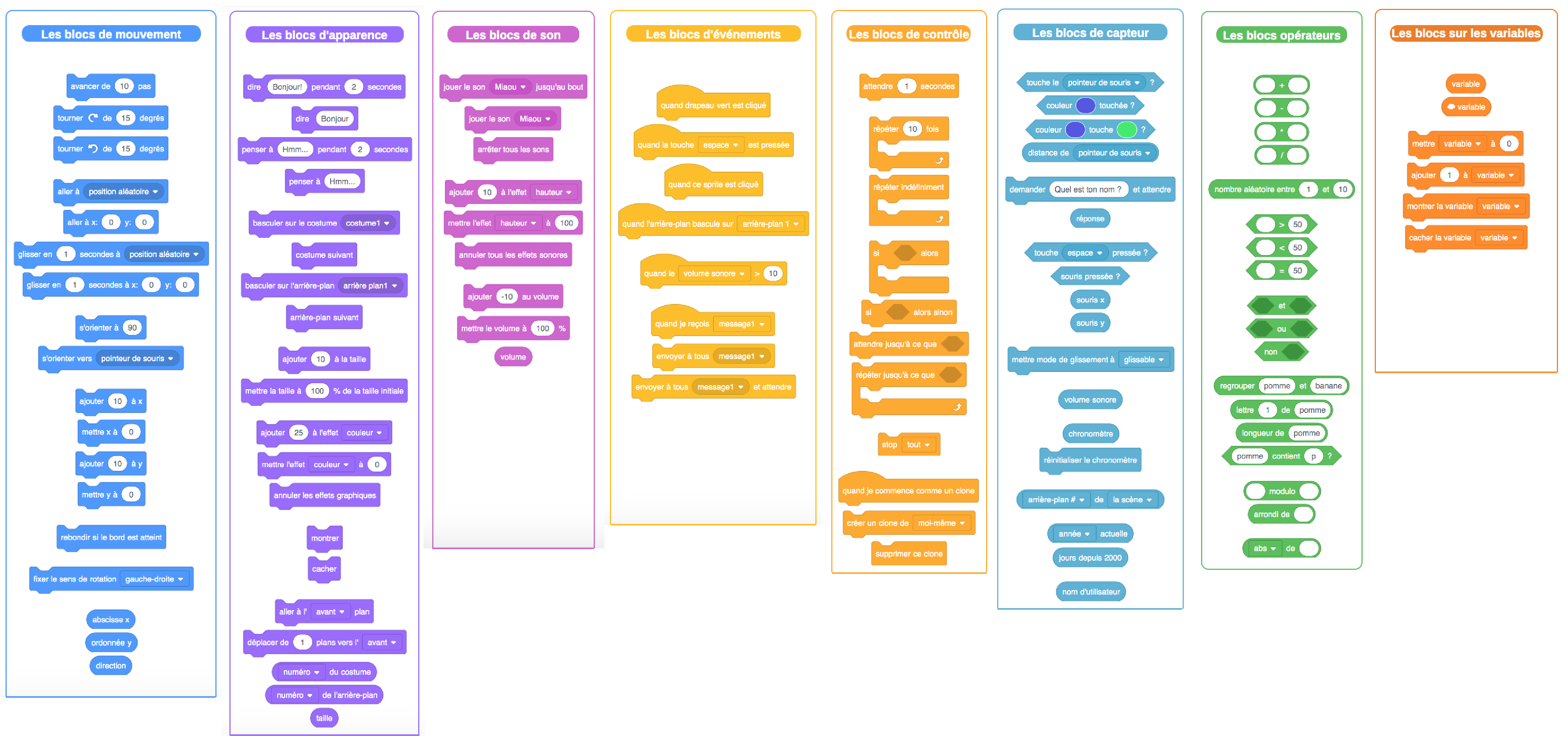
Après la partie de Memory, rassemblez tous les élèves et ouvrez l'éditeur Scratch (https://scratch.mit.edu/projects/editor/) afin de l'explorer collectivement et de rendre le jeu concret. Vous pouvez également utiliser des affiches telles que : https://edutechwiki.unige.ch/fmediawiki/images/3/37/Blocs-de-Scratch.png.
Engagez une discussion dynamique pour chaque bloc afin de découvrir par la logique sa fonction. Complétez les réponses des élèves si besoin. Demandez-leur comment certains blocs pourraient être traduits en mouvement corporel lors des prochaines séances.
Vous pouvez ensuite ouvrir une discussion plus large pour stimuler leur réflexion :
- Qu'avez-vous appris sur les blocs Scratch aujourd'hui ? Lesquels vous semblent les plus faciles à comprendre ? Lesquels vous paraissent plus difficiles ?
- À quoi servent les blocs de répétition comme « Répéter 10 fois » ou « Répéter indéfiniment » ? Pourquoi sont-ils utiles en programmation ?
- Comment pourriez-vous utiliser ces blocs pour créer une séquence de mouvements intéressante ?
En conclusion, établissez le lien avec la prochaine séance en annonçant que certains de ces blocs seront transformés en mouvements corporels pour comprendre concrètement comment fonctionne un programme informatique.
Séquence 2 - Approfondissement (Build-up)
Pour cette deuxième séquence, préparez plusieurs sets de cartes représentant les blocs Scratch qui seront utilisés pour la chorégraphie (au minimum 2 sets, 1 pour chaque équipe). Vous devez vous concentrer sur les blocs qui peuvent être traduits en mouvements : Quand le drapeau vert est cliqué, Répéter indéfiniment, Attendre ... secondes, Répéter ... fois, Tourner à droite de ... degrés, Tourner à gauche de ... degrés, Avancer de ... pas, Aller à position aléatoire, Arrêter tous les sons, Ajouter ... au volume, Jouer le son miaou, Jouer le son miaou jusqu'au bout.
Ces cartes peuvent être imprimées et découpées pour faciliter leur utilisation et sont disponibles dans la section « Ressources imprimables ».
Si possible, réalisez l'activité à l'extérieur ou dans un gymnase pour avoir l'espace nécessaire pour pouvoir bouger et s'exprimer.
Vous pouvez imprimer l'affiche rappelant la correspondance entre chaque bloc et le mouvement associé pour que les élèves puissent facilement comprendre et utiliser les cartes durant les activités.
On passe en mode danse !
Commencez la séance dans la cour ou le gymnase par un rappel de l'objectif : créer des programmes Scratch et les exécuter avec le corps, en profitant de l'espace disponible.
Divisez la classe en deux groupes et distribuez à chaque groupe un jeu de cartes Scratch identique. Expliquez que les deux groupes vont travailler en parallèle et s'échanger leurs créations devenant à tour de rôle programmeur et exécutant.
Chaque groupe utilise les cartes qui lui ont été données pour programmer une chorégraphie. Laissez-les découvrir par eux-mêmes les principes de construction d'une séquence logique, sans trop les guider initialement. Cette approche par découverte leur permettra de comprendre par l'expérience l'importance d'une structure cohérente.
Les deux groupes travaillent simultanément à la création de leur programme pendant environ 15 minutes. Circulez entre les groupes pour observer leur démarche, mais n'intervenez qu'en cas de blocage important.
Une fois que les groupes ont préparé leur séquence, ils l'échangent et passent en MODE DANSE. Les groupes ont quelques minutes pour discuter de leur approche selon la séquence de blocs qu'ils ont reçue et répéter.
Déterminez (par exemple par tirage au sort, ou sur la base du volontariat) qui commencera à danser.
Le premier groupe présente alors sa chorégraphie devant la classe. Les élèves doivent décoder et comprendre la séquence de blocs, puis l'appliquer en bougeant leur corps. Profitez de l'espace extérieur pour encourager des mouvements amples et expressifs. L'enseignant peut intervenir s'ils font une erreur, à la manière d'un débogage en direct, pour les aider à corriger leur interprétation et poursuivre la chorégraphie ou l'arrêter si un bloc manque (par exemple, le bloc de démarrage).
Après la performance du premier groupe, le deuxième groupe présente à son tour la chorégraphie qu'il a préparée à partir de la séquence de l'autre groupe selon les mêmes modalités.
Après la performance de chaque groupe, les élèves et l'enseignant évaluent la précision de la danse par rapport à la séquence donnée. Discutez collectivement des points forts et des difficultés rencontrées dans l'interprétation des différents blocs.
Vous pouvez organiser plusieurs tours de programmation et d'exécution chorégraphique afin de permettre aux élèves d'intégrer les leçons des essais précédents. Lors des itérations, vous pouvez soulever des questions spécifiques : Avez-vous pensé à inclure un bloc de démarrage ? Comment savoir quand commencer la chorégraphie sans ce bloc ? Cette réflexion collective permettra aux élèves de découvrir par eux-mêmes l'importance d'une structure claire et complète.
Réflexion autour de la séquence d'approfondissement
Terminez la séance par une discussion collective sur l'expérience vécue. Vous pouvez rester à l'extérieur, en cercle au sol afin de créer une atmosphère détendue et propice au partage d'impressions.
Orientez la réflexion sur les liens entre programmation et mouvement, en questionnant les élèves sur leurs ressentis dans les deux rôles : créateurs de programme et exécutants. Quelles difficultés ont-ils rencontrées dans chaque rôle ? Comment cette expérience les aide-t-elle à comprendre la relation entre un programmeur et un ordinateur ?
Explorez avec eux les problèmes rencontrés lors du premier tour et comment ils les ont résolus durant les tours suivants. Ce processus d'itération et d'amélioration est au cœur de la démarche de programmation. Quelles leçons ont-ils tirées de leurs erreurs initiales ? Quels principes ont-ils découverts par eux-mêmes ?
Demandez-leur également en quoi l'espace a influencé leur façon de programmer et d'exécuter les mouvements. Ont-ils conçu des chorégraphies différentes de celles qu'ils auraient imaginées en classe ? L'amplitude des mouvements était-elle plus grande ?
Soulignez l'importance de la précision en programmation et mettez en avant l'utilité des structures de répétition, montrant comment les boucles simplifient et structurent le programme.
Séquence 3 - Mise en pratique (Rehearsal)
Pour cette dernière séquence, préparez des cartes vierges pour la création de blocs personnalisés (sur papier libre ou plastifié), ainsi que du matériel de dessin (feutres, crayons, règles). Organisez l'espace pour permettre un travail créatif et des présentations de chorégraphies.
On libère le mode danse !
Commencez la séance par un rappel des séquences précédentes, puis présentez cette nouvelle phase créative où les élèves inventeront leurs propres blocs Scratch et les intégreront dans des chorégraphies originales. Cette séquence permettra de stimuler l'imagination et la créativité des élèves.
Conservez la division de la classe en deux groupes comme lors de la séquence précédente.
Distribuez à chaque groupe des cartes vierges et expliquez le concept de création de blocs personnalisés en programmation, comparable à l'invention de nouveaux mots dans une langue. Chaque groupe devra créer 4 à 6 nouveaux blocs originaux, comportant un symbole, un nom clair et une définition précise du mouvement représenté.
Laissez les élèves libres dans leur création. Si vous en ressentez le besoin, vous pouvez stimuler les échanges en proposant des idées telles que : « Tourner comme une toupie » ou « Faire la vague ».
Après environ 15 minutes de création, demandez à chaque groupe de présenter ses blocs à l'autre groupe, en montrant la carte, en expliquant le nom et en démontrant le mouvement. Faites pratiquer chaque nouveau mouvement par toute la classe pour en assurer la compréhension.
Laissez ensuite chaque groupe créer une chorégraphie qui intègre à la fois les blocs Scratch standards et les nouveaux blocs créés par les deux groupes. Comme pour l'étape précédente, une fois les séquences créées, les groupes les échangent, les découvrent et préparent leur chorégraphie pendant quelques minutes puis présentent leurs enchaînements devant la classe. Réalisez à nouveau plusieurs tours de chorégraphie afin de stimuler l'acquisition de savoirs et de méthodes. Après chaque performance, discutez collectivement de la précision de l'exécution par rapport à la programmation initiale, en notant particulièrement l'interprétation des nouveaux blocs personnalisés.
Réflexion autour de la séquence de mise en pratique
Afin de conclure l'activité du « Mode Danse », rassemblez les élèves pour une discussion approfondie sur les liens entre mouvement physique et exécution de programme.
Amenez les élèves à réfléchir à la façon dont cette approche corporelle transforme leur compréhension de la programmation. Comment le fait de créer leurs propres blocs les a-t-il aidés à comprendre le concept de modularité et de réutilisation du code ?
Mettez en valeur la force de cette activité qui réside dans sa capacité à rendre concrets des concepts abstraits : une boucle devient un mouvement répété, une condition se transforme en choix de direction, une séquence se manifeste comme une série de pas. Cette approche interdisciplinaire, alliant technologie et expression corporelle, permet non seulement une meilleure mémorisation des concepts mais contribue également au bien-être des apprenants en transformant l'apprentissage en une expérience ludique et sans jugement.
Discutez des différentes dimensions d'apprentissage :
- Dimension cognitive (compréhension des concepts de programmation)
- Dimension physique (coordination et expression corporelle)
- Dimension créative (invention de nouveaux blocs)
- Dimension sociale (collaboration et communication)
Concluez en élargissant la vision de la programmation, en la présentant non seulement comme l'écriture de code pour un ordinateur, mais comme une façon de penser, d'organiser ses idées, de résoudre des problèmes et de créer : un véritable langage d'expression qui peut prendre différentes formes, y compris celle du mouvement.
Cette fiche fait partie du projet Robots Meet Arts, financé par le programme Erasmus+. Contenu sous licence CC BY-SA 4.0.