Station météo DIY
Description du projet
L'objectif de ce projet est de proposer différentes solutions DIY (Do It Yourself) pour fabriquer une station météo adaptée aux besoins et aux envies de chacun.
Pour cela, nous expérimentons diverses solutions de capteurs, de communications et de protocoles, que nous mettons en oeuvre pour construire une station météo modulaire.
Les différentes solutions et expérimentations sont présentées dans la rubrique "Éléments du projet". Certaines d'entre elles seront sélectionnées et combinées pour fabriquer une station météo performante : "MétéoDuLAB".
Éléments du projet et expérimentations
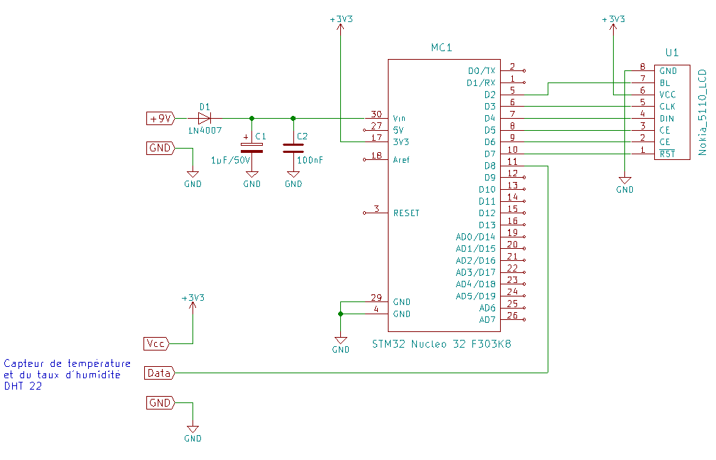
Mesure de la température et du taux d'humidité avec une carte STM32 Nucleo 32
Description
Ce montage permet de mesurer la température et le taux d'humidité à l'aide d'un capteur DHT22 branché sur une carte STM32 Nucleo 32 F303K8 (fonctionne également avec une carte STM32 Nucleo 64 L474RG), puis d'afficher les résultats sur un afficheur LCD Nokia 5110.
La programmation de la carte STM32 Nucleo 32 F303K8 est réalisée avec l'IDE Arduino.
Liste du matériel :
- STM32 Nucleo 32 F303K8
- Afficheur LCD Nokia 5110
- Capteur DHT 22
Schéma structurel
Montage


Programme
Le programme suivant doit être édité dans l'IDE Arduino, puis compilé et chargé dans la carte STM32 Nucleo 32 F303K8.
/*
Station Météo (V0.0)
Matériel utilisé :
STM 32 Nucleo 32 F303K8 ou STM32 Nucleo 64 L476RG
Afficheur LCD Nokia 5110
Capteur DHT 22
Bibliothèques à télécharger :
- DHT 22 : SimpleDHT by Winlin
- Nokia 5110 : Nokia_5110 by Hossein Baghayi#include <SimpleDHT.h>
*/
#include <SimpleDHT.h> // bibliothèque pour capteur DHT
#include "Nokia_5110.h" // bibliothèque pour afficheur lcd Nokia 5110
/* configuration pour pour STM32 Nucleo */
#define DHT 8 // broche Data du capteur DHT 22
#define RST 7 // broche Reset de l'afficheur lcd Nokia 5110
#define CE 6 // broche CE de l'afficheur lcd Nokia 5110
#define DC 5 // broche DC de l'afficheur lcd Nokia 5110
#define DIN 4 // broche DIN de l'afficheur lcd Nokia 5110
#define CLK 3 // broche CLK de l'afficheur lcd Nokia 5110
#define BL 2 // broche BL de l'afficheur lcd Nokia 5110
int err = SimpleDHTErrSuccess; // variable erreur du capteur DHT22
float temperature = 0; // variable pour la mesure de la température DHT 22
float humidity = 0; // variable pour la mesure du taux d'humidité DHT 22
Nokia_5110 lcd = Nokia_5110(RST, CE, DC, DIN, CLK); // crée un objet lcd
SimpleDHT22 dht22; // crée un objet dht22
//--------------début de la fonction setup ---------------
void setup() {
pinMode (BL,OUTPUT);
analogWrite (BL,128); // allume moyennement le rétroéclairage de l'afficheur lcd
lcd.setContrast(53); // réglage du contraste de l'affichage lcd (60 est la valeur par défaut)
lcd.println("Station Meteo");
lcd.print("Version 0.0");
lcd.setCursor(0, 4);
lcd.print("Meteo Du LAB");
delay(5000);
lcd.clear();
}
//--------------fin de la fonction setup ---------------
//--------------début de la fonction loop ---------------
void loop() {
if ((err = dht22.read2(DHT, &temperature, &humidity, NULL)) != SimpleDHTErrSuccess)
{
lcd.clear();
lcd.println("DHT22 Pb");
lcd.print("Erreur = ");
lcd.print(err);
delay(2000);
return;
}
lcd.clear();
lcd.print("Meteo Du LAB");
lcd.setCursor(0, 2);
lcd.print("Temp = ");
lcd.print((float)temperature);
lcd.println(" C");
lcd.print("Hum = ");
lcd.print((float)humidity);
lcd.print(" H%");
delay(2500);
}
//--------------fin de la fonction loop ---------------
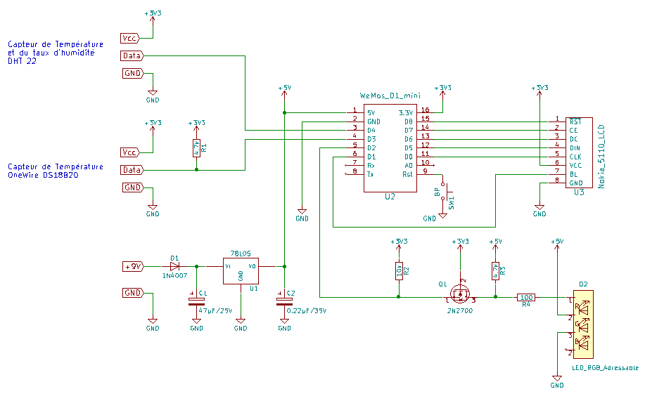
Mesure de la température et du taux d'humidité avec une carte Wemos D1 Mini
Description
Ce montage permet de mesurer la température et le taux d'humidité à l'aide d'un capteur DHT22, ainsi que la température extérieure grâce à un capteur OneWire DS18B20. Les capteurs sont branchés sur une carte Wemos D1 Mini (ESP 8266).
Les valeurs mesurées sont affichées sur un afficheur LCD Nokia 5110 et envoyées en Wi-Fi. Lorsqu'un client (navigateur) effectue une requête, la carte D1 Mini se comporte en serveur web.
Une LED RGB adressable peut également être commandée à distance depuis le navigateur.
La programmation de la carte Wemos D1 Mini est réalisée avec l'IDE Arduino.
Liste du matériel :
- ESP D1 Mini
- Afficheur LCD Nokia 5110
- Capteur DHT 22
- Capteur OneWire DS18B20
- LED RGB adressable
Schéma structurel
Le régulateur LM7805 fournit l'alimentation 5 V nécessaire au fonctionnement de la carte Wemos D1 Mini à partir du 9 V d'entrée (chargeur).
Le transistor NMOS 2N2700 adapte le signal de sortie (3,3 V) de la carte Wemos D1 Mini au 5 V requis par la LED RGB adressable.
Montage

Programme
Le programme suivant doit être édité dans l'IDE Arduino, puis compilé et chargé dans la carte D1 Mini (ESP 8266).
/*
Station Météo (V1.0)
Matériel utilisé :
ESP D1 Mini
Afficheur LCD Nokia 5110
Capteur DHT 22
Capteur OneWire DS18B20
LED RGB adressable
Bibliothèques à télécharger :
- Nokia 5110 : Nokia_5110 by Hossein Baghayi#include <SimpleDHT.h>
- DHT 22 : SimpleDHT by Winlin
- DS18B20 : OneWire.h
- LED RGB adressable : Adafruit_NeoPixel.h
*/
#include <Adafruit_NeoPixel.h> // bibliothèque pour LED RGB adressable
#include <OneWire.h> // bibliothèque pour capteur OneWire
#include <WiFiClient.h>
#include <ESP8266WebServer.h>
#include <SimpleDHT.h> // bibliothèque pour capteur DHT
#include "Nokia_5110.h" // bibliothèque pour afficheur lcd Nokia 5110
#define RST D8 // broche Reset de l'afficheur lcd Nokia 5110
#define CE D7 // broche CE de l'afficheur lcd Nokia 5110
#define DC D6 // broche DC de l'afficheur lcd Nokia 5110
#define DIN D5 // broche DIN de l'afficheur lcd Nokia 5110
#define CLK D0 // broche CLK de l'afficheur lcd Nokia 5110
#define BL D1 // broche BL de l'afficheur lcd Nokia 5110
#define LEDRGB D2 // broche In de la Led RGB adressable
#define broche_OneWire D3 // broche Data du capteur Onewire
#define DHT D4 // broche Data du capteur DHT 22
#define modeLecture 0xBE // code des instructions du capteur Onewire
#define lancerMesure 0x44 // code des instructions du capteur Onewire
#define ssid "xxxxx" // WiFi SSID
#define password "yyyyy" // WiFi password
boolean stateLed = false; // true si la Led est allumée
boolean etatMes = false; // true si la mesure de température OneWire est lancée
byte data[12]; // Tableau de 12 octets pour lecture des 9 registres de RAM et des 3 registres d'EEPROM du capteur OneWire
byte adresse[8]; // Tableau de 8 octets pour stockage du code d'adresse 64 bits du composant OneWire
int err = SimpleDHTErrSuccess; // variable erreur du capteur DHT22
unsigned long prevMillisTemp = millis(); // variable pour la temporisation de la mesure de température OneWire
float temperature = 0; // variable pour la mesure de la température DHT 22
float humidity = 0; // variable pour la mesure du taux d'humidité DHT 22
float tDS18B20 = 0; // variable pour la mesure de la température OneWire
String etatLed = "Off"; // variable pour l'affichage de l'état de la Led dans la page html
String getPage(){ // page html affichée dans le navigateur
String page = "<html lang=fr-FR><head><meta http-equiv='refresh' content='10'/>";
page += "<title>Meteo du LAB</title>";
page += "<style> body { background-color: #fffff; font-family: Arial, Helvetica, Sans-Serif; Color: #000088; }</style>";
page += "</head><body><h1>Meteo du LAB</h1>";
page += "<h3>DHT22</h3>";
page += "<ul><li>Temperature : ";
page += temperature;
page += " C</li>";
page += "<li>Humidite : ";
page += humidity;
page += "%</li></ul><h3>One Wire</h3>";
page += "<ul><li>Temperature exterieure : ";
page += tDS18B20;
page += " C</li></ul>";
page += "<h3>LED</h3>";
page += "<form action='/' method='POST'>";
page += "<ul><li>LED (etat: ";
page += etatLed;
page += ")";
page += "<INPUT type='radio' name='LED' value='1'>ON";
page += "<INPUT type='radio' name='LED' value='0'>OFF</li></ul>";
page += "<INPUT type='submit' value='Actualiser'>";
page += "<br><br><p>LAB by SNG</p>";
page += "</body></html>";
return page;
}
Nokia_5110 lcd = Nokia_5110(RST, CE, DC, DIN, CLK); // crée un objet lcd
SimpleDHT22 dht22; // crée un objet dht22
OneWire capteur(broche_OneWire); // crée un objet OneWire
Adafruit_NeoPixel LED = Adafruit_NeoPixel(1, LEDRGB, NEO_GRB + NEO_KHZ800); // crée un objet LED
ESP8266WebServer server (80); // crée un objet server
//----------------------- début de la fonction de réception de la demande d'actualisation ---------------------
void handleRoot(){
if ( server.hasArg("LED") ) {
handleSubmit();
} else {
server.send ( 200, "text/html", getPage() );
}
}
//----------------------- fin de la fonction de réception de la demande d'actualisation ---------------------
//----------------------- début de la fonction d'actualisation de l'état de la Led RGB ---------------------
void handleSubmit() {
String LEDValue;
LEDValue = server.arg("LED");
Serial.print("Set GPIO : ");
Serial.println(LEDValue);
if ( LEDValue == "1" ) {
LED.setPixelColor(0, LED.Color(0,40,0)); // allume faiblement la Led rouge
LED.show(); // envoie les données vers la Led
etatLed = "On";
stateLed = true;
server.send ( 200, "text/html", getPage() );
} else if ( LEDValue == "0" ) {
LED.setPixelColor(0, LED.Color(0,0,0)); // éteind les Led
LED.show(); // envoie les données vers la Led
etatLed = "Off";
stateLed = false;
server.send ( 200, "text/html", getPage() );
} else {
Serial.println("Err Led Value");
}
}
//----------------------- fin de la fonction d'actualisation de l'état de la Led RGB ---------------------
//----------------------- début de la fonction d'initialisation du capteur One Wire ---------------------
void capteurInit(void) {
// Détection du capteur présent sur la broche
byte i =0;
while ((capteur.search(adresse)== false) && (i < 10)) // tant qu'aucun nouveau capteur est détecté
{
// la fonction search renvoie la valeur FAUX si aucun élément 1-wire est trouvé.
delay (200); // pause 0,2 secondes
i ++;
}
//la suite est exécutée seulement si un capteur est détecté
}
//----------- fin de la fonction d'initialisation du capteur One Wire ----------
//--------------début de la fonction de mesure de la température ---------------
float capteurMesureTemp(void) { //fonction qui renvoie résultat int et ne reçoit rien
//-------- variable locale de la fonction ----------
int tempet=0; // variable pour resultat brute de la mesure
static float tempetf=0.0; // variable pour resultat de la mesure en décimale
// -- Lancement d'une mesure et lecture du résultat --
// avant chaque nouvelle instruction, il faut :
// * initialiser le bus 1-wire
// * sélectionner le capteur détecté
// * envoyer l'instruction
unsigned long curMillis = millis();
if(curMillis - prevMillisTemp > 1000) // Il faut une tempo d'au moins 750ms entre l'initialisation de la mesure et la mesure
{
prevMillisTemp = curMillis;
if(!etatMes) // test mesure lancée ?
{
//--------- lancer une mesure --------
capteur.reset(); // initialise le bus 1-wire avant la communication avec un capteur donné
capteur.select(adresse); // sélectionne le capteur ayant l'adresse 64 bits contenue dans le tableau envoyé à la fonction
capteur.write(lancerMesure,1); // lance la mesure et alimente le capteur par la broche de donnée
etatMes = true; // flag mesure lancée
}
else
{
//---------- passer en mode LECTURE -------------
capteur.reset(); // initialise le bus 1-wire avant la communication avec un capteur donné
capteur.select(adresse); // sélectionne le capteur ayant l'adresse 64 bits contenue dans le tableau envoyé à la fonction
capteur.write(modeLecture,1); // passe en mode lecture de la RAM du capteur
// ----------- lire les 9 octets de la RAM (appelé Scratchpad) ----
for ( int i = 0; i < 9; i++) { // 9 octets de RAM stockés dans 9 octets
data[i] = capteur.read(); // lecture de l'octet de rang i stocké dans tableau data
}
//----- caclul de la température mesurée ---------
data[1]=data[1] & B10000111; // met à 0 les bits de signes inutiles
tempet=data[1]; // bits de poids fort
tempet=tempet<<8;
tempet=tempet+data[0]; // bits de poids faible
// --- en mode 12 bits, la résolution est de 0.0625°C - cf datasheet DS18B20
tempetf=float(tempet)*6.25;
tempetf=tempetf/100.0;
etatMes = false;
}
}
return (tempetf);
}
// --------------- fin de la fonction de mesure de la température DS18B20 ----------
//--------------début de la fonction setup ---------------
void setup() {
Serial.begin ( 115200 ); // initialisation liaison série
LED.begin(); // initialisation LED
LED.setPixelColor(0, LED.Color(40,0,0)); // allume faiblement la Led verte
LED.show(); // envoie les données vers la Led
pinMode (BL,OUTPUT);
analogWrite (BL,128); // allume moyennement le rétroéclairage de l'afficheur lcd
lcd.setContrast(53); // réglage du contraste de l'affichage lcd (60 est la valeur par défaut)
lcd.println("Station Meteo");
lcd.print("Version 1.0");
lcd.setCursor(0, 4);
lcd.print("Meteo Du LAB");
delay(500);
lcd.clear();
WiFi.begin ( ssid, password ); // initialisation connexion WiFi
while ( WiFi.status() != WL_CONNECTED ) { // attente connexion WiFi
delay ( 500 ); Serial.print ( "." );
}
// Connexion WiFi établie
LED.setPixelColor(0, LED.Color(0,40,0)); // allume faiblement la Led rouge
LED.show(); // envoie les données vers la Led
Serial.println ( "" );
Serial.print ( "Connected to " );
Serial.println ( ssid );
Serial.print ( "IP address: " );
Serial.println ( WiFi.localIP() );
lcd.println ( "Connecte a " );
lcd.println ( ssid );
lcd.print ( WiFi.localIP() );
delay (5000);
lcd.clear();
server.on ( "/", handleRoot ); // initialisation de la page html
server.begin();
Serial.println ( "HTTP server started" );
capteurInit(); // appel de la fonction d'initialisation du capteur OneWire
}
//--------------fin de la fonction setup ---------------
//--------------début de la fonction loop ---------------
void loop() {
server.handleClient();
tDS18B20 = capteurMesureTemp(); // appel de la fonction de mesure capteur OneWire
if (stateLed)
{
LED.setPixelColor(0, LED.Color(0,40,40)); // allume faiblement les Led rouge et bleu
LED.show(); // envoie les données vers la Led
}
else
{
LED.setPixelColor(0, LED.Color(0,0,40)); // allume faiblement la Led bleu
LED.show(); // envoie les données vers la Led
}
tDS18B20 = capteurMesureTemp(); // appel de la fonction de mesure capteur OneWire
if ((err = dht22.read2(DHT, &temperature, &humidity, NULL)) != SimpleDHTErrSuccess)
{
lcd.clear();
lcd.println("DHT22 Pb");
lcd.print("Erreur = ");
lcd.print(err);
delay(2000);
return;
}
lcd.clear();
lcd.print("Meteo Du LAB");
lcd.setCursor(0, 2);
lcd.print("T Int = ");
lcd.print((float)temperature);
lcd.println(" C");
lcd.print("H int = ");
lcd.print((float)humidity);
lcd.print(" H%");
lcd.setCursor(0, 5);
lcd.print("T Ext = ");
lcd.print(tDS18B20);
lcd.println(" C");
delay(500);
if (stateLed)
{
LED.setPixelColor(0, LED.Color(0,40,0)); // allume faiblement la Led rouge
LED.show(); // envoie les données vers la Led
}
else
{
LED.setPixelColor(0, LED.Color(0,0,0)); // éteind les Led
LED.show(); // envoie les données vers la Led
}
delay(1500);
}
//--------------fin de la fonction loop ---------------